北京临川学校简介
北京新学道临川学校:一所具有个性化和信息化基因的有温度的未来学校!

△学校大门

△教学楼
一、北京临川学校简况
北京新学道临川学校(简称北京临川学校)是经北京昌平教委批准(许可证号:教民111011432000670)于2012年创办的一所12年一贯制民办学校。学校充分整合江西临川优质教育资源,并融入新课程、新理念。以培养孩子知孝明理、崇文尚德、阳光自信为已任。办学过程中一直得到各级党政部门的亲切关怀和广大家长的热情支持!
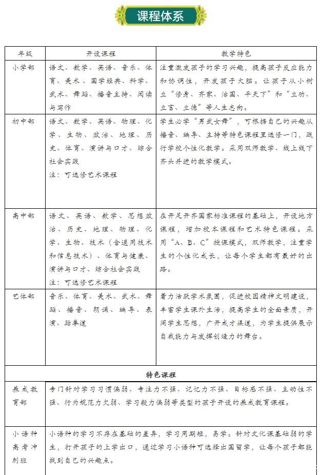
北京临川学校现设有小学、初中和高中,为让每个生命自由绽放和为让每个孩子都有最好的出路,特别成立养成教育部、艺体部、小语种高考冲刺班,实行军事化寄宿制管理。

北京临川学校愿景是致力于成为青少年人生成长向导和教学专家,是一所集个性化、信息化、精细化和国际化的未来学校。学校实行全员育人导师制,对学生管理实行一学生一个课表、一学生一个学习方案,导师根据孩子的学习兴趣、性格特点、生活习惯,为每位孩子制定适合自己的课表,规划适合自己的学习方案。学校推出的演讲课、跆拳道课、舞蹈课,保证每个孩子都能由内而外地散发出自信的光芒。
北京临川学校2019年招生报名正在火热进行中,报名咨询电话:010-67683596或13366783222(冷老师)。

教育宗旨:让每一个孩子都能够得到绽放的机会,尊重个性发展,注重培养良好习惯,为学生一生的发展奠定良好的基础。

办学理念:让平凡成为优秀,让优秀更加卓越


学校校训:阳光、自信、笃学、超越
办负责任的学校,当负责任的老师,做负责任的学生。



二、办学特色
1、精细小班:实行班额30人左右,既有利于学生个性思维发展,又可以使每个学生得到细致关爱和指导,让他们有机会自我展示和获得学习互动体验。

2、培优补偏:根据每个孩子的个性特点规划学习,因材施教,开设专辅特训,面对面辅导,让发展水平不一的学生都有导师的引导和陪伴。

3、情商培养:每位学生的素质都存在发展的潜能,学校要求每位学生学习一项特长,以社团为载体,提供免费培训,挖掘孩子的天赋、特长和爱好,让孩子有更宽广的成长土壤和发展平台。学校现开设有美术、书法、茶艺、武术、天文、街舞、现代舞、小号、萨克斯、黑管、葫芦丝、钢琴、篮球、足球、乒乓球、花样跳绳、手工、剪纸、体能训练、形体训练、播音主持、才艺表演等多种学生喜爱的社团。

△形体训练

△铜管乐队

△葫芦丝演奏
4、半军事化:学校特聘武警教官保障学生的纪律与安全,培养军人气质与精神。

5、武术锻炼:将传统武术教学融入到每天的大课间中,保证学生拥有足够的锻炼时间和运动强度,培养学生良好的体能素质。


6、家校共育:学校成立由家长自主组织的家长委员会,协助学校的各项工作。定期举办家长培训,让每一个家庭的理念与学校的教育思路同频,达到家校共育的良好效果。

△学校定期举办家长学习交流会

△优秀家长表彰仪式
7、北大基地:我校与北京大学元培学院建立教育基地,经常与北大学子近距离互动交流。


△学校在北大举办夏令营活动
8、梯度教学:梯度教学就是使每个层次的学生都能够获得满足需求的教学,并以“三个本子”(笔记本、订错本、作业本)为切入点,引导孩子进入学习状态,加快能力的提升,强化不同基础学生之间的合作与交流的效率。

三、办学条件
1、学校择优聘请了一批来自江西临川和全国一线的优秀教师。教师师德高尚,业务精良,年富力强,敬业爱生,有丰富的教学经验,确保学校的教育和教学质量。


△每周举办教学研讨会
2、学校坐落在北京市昌平区,紧邻国家级风景区凤凰岭。校园绿树成荫、鸟语花香、环境优雅、设施齐全,占地面积68余亩,建筑面积2.2万平方米,2栋教学楼,2栋宿舍楼;现代化的计算机教室、语音教室、理化实验室;功能完善的舞蹈教室、音乐教室、美术教室和体育场馆等一应俱全。

△餐厅


△学生公寓

△计算机教室


△实验室

△舞蹈室

△体育馆
四、2019年招生计划
招生对象:面向全国招生,招收小学、初中和高中的新生与插班生,以及高三复读生,每个年级分别设置特色班。同时,招收部分北京籍高中新生(中招代码:214024)。
报名方式:即日起联系招生办填写报名信息登记表,报名信息审核通过后预约到学校参观、面试和笔试,须经面试和笔试通过后,方可录取,领取入学通知书。
五、北京临川学校2019年收费标准

北京临川学校报名联系方式 ——
学校地址:北京市昌平区马池口镇神牛路;
招生组地址:北京市丰台区东铁匠营横一条8号江西大厦17层江西商会(即南三环东铁营桥往南200米);
报名咨询电话:010-67683596、13366783222(冷老师);
咨询QQ:1737411591;
报名微信号:13366783222(注明学生姓名+年级)。

△欲了解学校详情,请扫描添加上面这个微信互动交流!
关于临川教育
临川——现在是江西省抚州市临川区,著名的“才子之乡”。临川自古教育昌隆,文风鼎盛,英才辈出,曾孕育了中国十一世纪的改革家、文学家王安石,“东方的莎士比亚”汤显祖,北京词坛的“报春花”晏殊、晏几道等一批鸿儒。从有科举制度制度以来,考取进士人数占了全省的23%,出了14位宰相,诞生了一大批名扬中外的才子、仕官和学者,入选世界名流史册有180多人,名列全国县市之最。
改革开放以来,临川的教育蓬勃发展,是全国第一批“普九达标县”,“基础教育先进县”。临川先后为国家输送了14万多名大学生,涌现了100多名少年大学生,属全国县级之首,是闻名遐迩的教育之乡,被评为“中国百强中学”、“中国十大名牌中学”。近年来,临川教育集团各校全面贯彻党的教育方针,实践现代教育新理念,创新课堂教学新模式,拓宽素质教育新内涵,临川一中连创江西高考历史之最,每年录取清华、北大人数,约占这两所名牌大学在江西招生总人数的四分之一,其中,2016年有30人录取北大、清华和香港中文大学。每年高考,学校600分以上的人数、一本二本上线人数均为全省第一。临川教育成为江西省乃至全国教育战线的一面旗帜。
电话:(010)67683596 手机:13366783222
邮箱:bjganshang@126.com
地址:北京市丰台区东铁营横一条8号江西大厦二期(西门)一层
商会公众号

临川公众号

Copyright © 2025 betway西汉姆联官方官网 京ICP备12041503号